| 发布日期:2024-04-11  |  来源:柳州发布   | |
“唱山歌咧,这边唱来那边和……”“广西三月三”假期即将来临,记者从市民政局获悉,为满足群众对美好婚姻生活的向往,4月11日(农历三月初三),市各县(区)民政局婚姻登记处向群众提供内地居民结婚登记服务。

新人拍照留念(资料图)
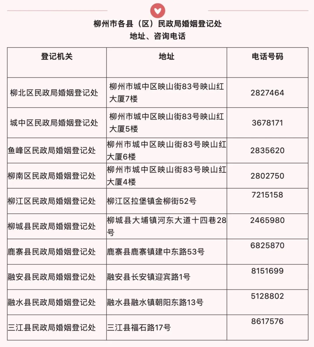
据悉,从2024年开始,柳州市各县(区)民政局婚姻登记处在元旦节(1月1日)、国际劳动节(5月1日)、国庆节(10月1日)和广西三月三(农历三月初三)、七夕节(农历七月初七)、5月20日(逢法定休息日时)等特殊日子,开放内地居民结婚登记服务(服务时段与工作日保持一致:上午9:00~12:00,下午1:30~4:30),市民可通过“柳州市民政局”微信公众号、“龙城市民云”等平台进行预约。详情可咨询各县(区)民政局婚姻登记处。

倚歌择偶是“广西三月三”的重要传统内容之一
也是八桂大地婚恋文化历史的缩影
发布君了解到
“三月三”当日(4月11日)
广西共有61个婚姻登记机关“为爱加班”
提供结婚登记服务
大家可提前致电当地婚姻登记机关预约办理
|
|